Home
Discover
Video
Safety
News
Support
Buy
Contact
Operation Flowchart
Instruction Manual
Operation Flowchart
Support
Specs
FAQ Home
Technical Video
Operational Flowchart
Register
Click to Open PDF
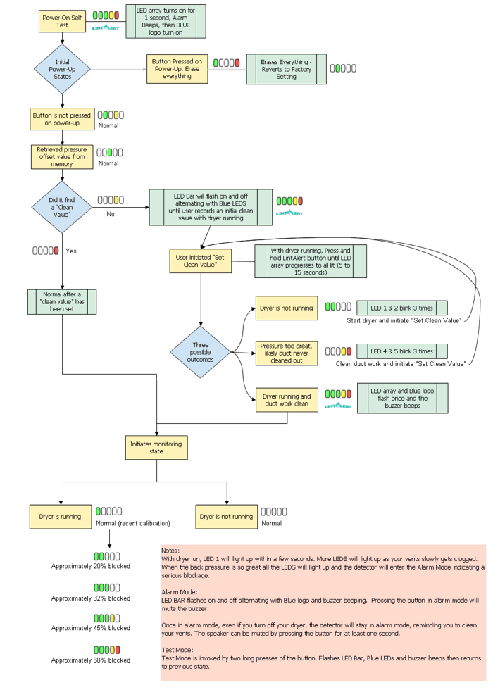
Useful in determining the
status based on the LED’s lit.
Discover
Video
Safety
News
Support
Purchase
Contact Us
Sitemap
Copyright © 2008-2017
In-O-Vate Technologies, Inc.
All Rights Reserved. US Patents 6,785,981 / 8,061,058 and 8,429,833. Others Pending. 1-800-803-ALERT
Like
How it Works
Why You Need One
Photo Gallery
Dryer Safety Tips
Dryer Fire Articles
Dryer Maintenance
Helpful Links
Current Articles
Press Releases
Media Kit
Corporate Blog
Specs
FAQ Home
Technical Video
Operational Flowchart
Register
Get Yours Today
Interactive Locator
Installers by State
Testimonials
Contractors Only
About Us
The Company
The Idea
The Latest (Blog)